成人H漫
联系我们
设为成人H漫
加入收藏
成人H漫
成人H漫概况
成人H漫简介
成人H漫 领导
专家学者
职能机构
学科建设
学科专业
节能与测控技术实验室
精密驱动智能控制国际联合研究中心
热工自动化实验教学示范中心
本科生培养
专业介绍
培养方案
研究生培养
专业介绍
培养方案
研究生招生
科学研究
科研平台
科研动态
党群工作
党群工作
工会工作
学生工作
团委
学生工作动态
榜样风采
成人H漫公告
成人H漫公告
成人H漫
>
成人H漫公告
>
正文
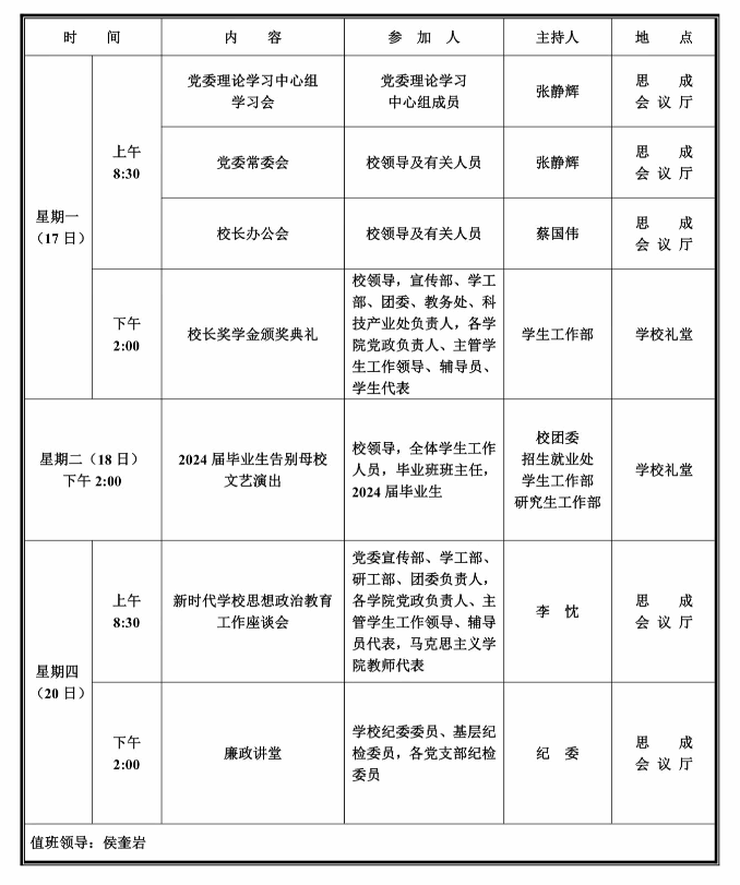
第十六周学校活动安排
发布日期:2024-06-16 浏览次数:
上一条:第十七周学校活动安排
下一条:第十五周学校活动安排