各成人H漫
:
为扩大学生国际视野,为学生提供更多海外名校学习交流机会,学校定于10月12日(星期四)中午12:00-13:00在学术中心大厅举办海外名校校际交流项目宣讲会,欢迎感兴趣的同学参加。
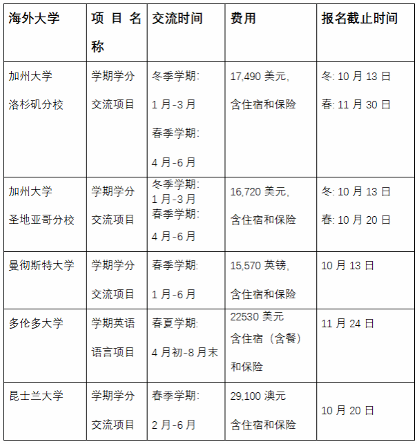
一、部分课程简介

二、参加项目说明
1.我校在读学生,包括本科生、研究生;热爱祖国、政治立场坚定;身心健康;在校期间无违纪记录;能够使用授课语言听课、交流;各校具体的学业和语言水平要求请查看附件中各大学详细课程介绍。
2.项目费用中包含:学费、住宿费和保险费。此外,学生还需自理护照签证办理费用、国际航班费用、餐费、交通费等个人日常花费。
3.学生出发前需签署完成出国留学协议书,提交出国交流申请表,购买意外及医疗保险(此项目含海外就读期间保险)。
4.学分认定及成绩转换办法:申请交流项目前,本科生需认真了解国外大学与我校相关专业课程对应情况及我校学分认证办法、推免政策,并与所在成人H漫
确认学分认定及成绩转换相关事宜,避免因留学影响本校如期毕业或研究生推免等。
三、报名及相关手续办理
请有意愿申请的学生于项目申请截止日前完成以下步骤:
1.查看通知附件课程详细介绍。
2.实名进入QQ群125478542,根据自身语言水平与学分绩点和指导老师确认项目,准备申请材料。
3.校内报名。下载并填写附件《成人H漫
学生出国(境)申请表》,完成相关部门签字盖章后,送到国际合作处。课程申请截止日期之前完成校内申请审批。
四、项目联系信息
联系人:贾庆超
联系邮箱:[email protected]
办公地点:第一教学楼518
联系电话:0432-64806009;15948634219
国际合作处
2023年10月7日
附件:关于举办海外名校校际交流项目宣讲会的通知-成人H漫
(18hman.net)